
一、报考点设置及要求
(一)报考点设置
广东省2026年全国硕士研究生招生考试深圳市共设立3个报考点。
1.深圳市招考办报考点:代码4411,电话:0755-82181999。
2.深圳大学报考点:代码4427,报考要求及联系方式详见深圳大学招生信息网。
3.南方科技大学报考点:代码4429,报考要求及联系方式详见南方科技大学招生信息网。
报名期间,如因考生报考集中导致超过报考点容量,省教育考试院将视实际情况,调整部分考生到其他报考点参加考试。
(二)报考要求
1.拟在深圳市招考办报考点(代码4411)报考的考生(不含推免生)必须满足以下条件之一:
(1)广东省户籍或在广东省内高校就读的应届本科毕业生(含省内普通高校、成人高校、普通高校举办的成人高等学历教育等应届本科毕业生)。网上确认时,广东省户籍考生须提供户口本个人页,非广东省户籍考生须提供学生证内页。
(2)教学点在广东省内的成人高校应届本科毕业生。网上确认时须提供学生证内页。
(3)工作或户口所在地在广东省的往届本科毕业生或同等学力考生。网上确认时,广东省户籍考生须提供户口本个人页,非广东省户籍考生须提供在粤参加社保证明(不限参保月数)。
(4)报考广东省内招生单位的在粤实习应届本科毕业生。网上确认时须提供在粤实习证明。
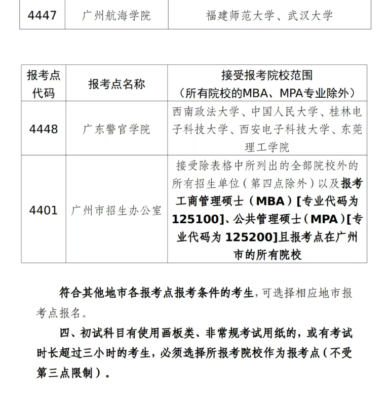
2.考生(不含推免生)须严格遵守各报考点接受范围,否则报名结果无效。各报考点接受报考范围见附件。
二、报名流程及时间
(一)报名流程
报名包括网上报名、网上缴费、网上确认等环节。考生(不含推免生)在规定时间须登录“中国研究生招生信息网”(网址:https://yz.chsi.com.cn),按要求填写报名信息,在成功提交后通过“网上支付”缴纳报考费,并在规定时间内进行网上确认。
(二)报名及缴费时间
网上预报名时间:2025年10月10日至10月13日,每天9:00―22:00。
网上报名时间:2025年10月16日至10月27日,每天9:00―22:00。
网上缴费:考生成功提交网报信息后,应在网上报名截止前,通过“网上支付”方式缴纳报考费。
网上确认:2025年10月下旬至11月上旬,具体时间及有关事项将根据教育部工作安排及实际报名情况再确定,请留意“深圳招考网”(网址:http://szeb.sz.gov.cn/szzkw/)和深圳市招生考试办公室微信公众号的通知。
所有考生应按要求在规定时间内进行网上报名、缴费和确认,认真核对本人报名信息,根据核验工作要求提交补充材料,逾期不得补报名、缴费和确认。
三、学历(学籍)网上校验
网上报名期间,将对考生学历(学籍)信息进行网上校验。考生在确认时应提交本人居民身份证、学历证书(应届本科毕业生提供学生证)、网上报名编号及其他需要提供的资料。未通过网上学历(学籍)校验的考生,应在招生单位规定时间内完成学历(学籍)校验。招生单位在复试前对考生的居民身份证、学历学籍核验结果、学生证、学历证书等相关报名材料原件及考生资格进行严格审查,不符合规定者,不予复试。
四、准考证打印
2026年研考初试时间为2025年12月20日至21日。考生须于考前十天左右,凭网报用户名和密码登录“中国研究生招生信息网”自行下载打印本人《准考证》,《准考证》上将载明考生参加初试的考点地址、考场号、座位号等信息。《准考证》使用A4幅面白纸打印,正反两面在使用期间不得涂改或书写。考生凭下载打印的《准考证》及居民身份证参加初试和复试。
五、注意事项
(一)考生应认真查阅教育部《2026年全国硕士研究生招生工作管理规定》及所报考招生单位2026年硕士研究生招生章程,严格按照报考条件及相关要求进行报名。因不符合报考条件及相关要求,或因考生个人原因错选报考点,造成后续不能进行网上确认、考试、复试或录取的,后果由考生本人承担。
(二)请考生密切关注广东省教育考试院网站(http://eea.gd.gov.cn/)、微信公众号(gdsjyksy)以及深圳招考网(http://szeb.sz.gov.cn/szzkw/)和深圳市招生考试办公室微信公众号、研招网发布的公告,及时接收报考点发送的相关信息,如有疑问应主动向市招考办咨询。
(三)考生填报信息要真实、准确。考生在提交报考信息后,研招网自动生成报考信息,所填报的“报考单位”、“报考点”和“考试方式”等关键信息不能更改。错填关键信息的须在网上报名截止时间前,取消报名后重新报名,并重新缴纳报考费(已缴费用网报结束后系统自动退还),逾期不再修改。
(四)报名期间将对考生学历(学籍)信息进行网上校验,考生可上网查看学历(学籍)校验结果。考生也可在报名前或报名期间自行登录“中国高等教育学生信息网”(网址:http://www.chsi.com.cn)查询本人学历(学籍)信息。未能通过学历(学籍)网上校验的考生应在招生单位规定时间内完成学历(学籍)核验。
(五)已参加网上确认但未参加考试的考生,报考费不予退还。若因考生网上支付操作不当,或因网络技术原因,造成同一报名号重复支付的,将退还重复支付部分的报考费。请考生不要在缴纳报考费后立即注销银行卡,否则将影响退费。
附件:广东省2026年研考报考点接受范围
一、华南师范大学、广州医科大学、南方医科大学、广州中医药大学、华南农业大学、深圳大学和汕头大学报考点分别只接受报考本校的考生报名。
二、广州美术学院、星海音乐学院报考点只接受报考本校的考生报名,并且所有报考这两所院校的考生都必须选择所报考学校作为报考点。
三、符合深圳市各报考点报考条件的考生,如报考深圳大学,则必须选择深圳大学报考点报名,如报考西北工业大学、南方科技大学,则必须选择南方科技大学报考点报名,报考其他院校的,必须选择深圳市招生办报考点报名。
符合东莞市各报考点报考条件的考生,如报考佛山大学、广东工业大学、广东海洋大学、广东金融学院、暨南大学、五邑大学、深圳大学、广州体育学院、东莞理工学院,则必须选择东莞理工学院报考点报名,如报考华南理工大学、华南农业大学、广州医科大学、广州中医药大学、广东外语外贸大学、南方医科大学、广东医科大学,则必须选择广东医科大学报考点报名,报考其他院校的,必须选择东莞市招生办报考点报名。
符合佛山市各报考点报考条件的考生,如报考中山大学、华南师范大学、佛山大学,则必须选择佛山大学报考点报名,报考其他院校的,必须选择佛山市招生办报考点报名。
符合惠州市各报考点报考条件的考生,如报考华南师范大学、广州大学、深圳大学、中山大学、广东工业大学、暨南大学、武汉理工大学、华南理工大学、广东外语外贸大学、华南农业大学、惠州学院,则必须选择惠州学院报考点报名,报考其他院校的,必须选择惠州市招生办报考点报名。
符合潮州市各报考点报考条件的考生,如报考广东省内招生院校,则必须选择韩山师范学院报考点报名,报考广东省外招生院校的,必须选择潮州市招生办报考点报名。
符合茂名市各报考点报考条件的考生,如报考暨南大学、华南师范大学、广州大学、广东工业大学、广东石油化工学院,则必须选择广东石油化工学院报考点报名,报考其他院校的,必须选择茂名市招生办报考点报名。
符合汕头市各报考点报考条件的考生,如报考汕头大学,则必须选择汕头大学报考点报名,报考其他院校的,必须选择汕头市招生办报考点报名。
符合肇庆市各报考点报考条件的考生,如报考广东工业大学、广州大学、暨南大学、华南师范大学、华南农业大学、中山大学、华南理工大学、广东外语外贸大学、深圳大学、广东财经大学、肇庆学院,则必须选择肇庆学院报考点报名,报考其他院校的,必须选择肇庆市招生办报考点报名。
符合韶关市各报考点报考条件的考生,如报考中山大学、华南理工大学、华南农业大学、华南师范大学、广东技术师范大学、广东工业大学、广州大学、深圳大学、暨南大学、广东财经大学、广东外语外贸大学、广州体育学院、韶关学院,则必须选择韶关学院报考点报名,报考其他院校的,必须选择韶关市招生考试中心报考点报名。





推荐关注
-
十点读书
简介
关键词:
猜你喜欢
-
高校人事:潘一山任辽宁大学党委书记
· 1970-01-01 -
中南财经政法大学首台原创大思政课舞台剧《逐光的孩子》“开讲”
· 1970-01-01 -
2025内蒙古自治区药品检验研究院博士后科研工作站招聘公告
-
幼稚,女生考研复试被问喜欢爸爸还是妈妈,回答逗笑导师,已进组
-
2026中国科学院理论物理研究所科研人员招聘若干人公告(北京)
-
2025法律职业资格考试报名时间、报考条件及入口(客观题6月16日起 主观题9月19日起)
-
2023年山东执业医师考试报考网站:https://www.nmec.org.cn/
· 1970-01-01 -
2025南华大学附属第二医院第四批科研助理招聘14人通知(湖南)
-
为防止被学生举报,网传有人写了一份老师上课指南
· 1970-01-01 -
中南财经政法大学2023年普通本科招生章程
· 1970-01-01 -
侯振发任中南财经政法大学党委书记
· 1970-01-01 -
朱方伟任中南财经政法大学校长
· 1970-01-01 -
中南财经政法大学75周年校庆启动
· 1970-01-01 -
2024年辽宁大学面向社会公开招聘工作人员公告(5月20日-5月26日报名)
· 1970-01-01 -
侯振发任中南财经政法大学党委书记
· 1970-01-01















